This thread has been locked.

If you have a related question, please click the "Ask a related question" button in the top right corner. The newly created question will be automatically linked to this question.

PFC传导和辐射干扰超标



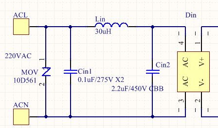
这是一款Boost拓扑的PFC电源,采用28027的DSP来控制,其中传导干扰在200KHz以上超标,辐射干扰在30M到200Mhz超标。

整个电源不加屏蔽,无磁珠,升压二极管没有加RC滤波,前级滤波电路较为简单,具体如下:

因为受到体积限制,前级尽量不采用多级滤波,请教一下大家该如何改善传导和辐射干扰,谢谢