This thread has been locked.

If you have a related question, please click the "Ask a related question" button in the top right corner. The newly created question will be automatically linked to this question.

TPS54335输出不正常或者短路



用9-12V降压到5V。

TPS54335打板回来,贴片后有很大比例的板卡电源芯片根本就没有输出目标电平。

输出是0.2V、2V就是没有输出5V。

测量输出的5V和GND没短路,认为是焊接问题,然后吹下来,再吹上去就有问题了,输出和GND 就短路了,再吹下芯片测量2pin  PH 和 4pin GND就短路了……这种情况出现了多次了。每次换新的芯片上去开始的时候输出和GND是没有短路的,但是测着测着就短路了真是无语

  • 请问问题现在解决了吗?另你在测试时,输出是多大电流,芯片表面温度高吗?

  • 您好,谢谢回复,问题还是没找到,12V输入的时,开关电源的输出电流10mA不到,没有任何发热现象。

  • HI 才10mA,芯片没这么脆弱, 加上打好的不良率也很高.?请问你的芯片哪里买的(建议必须是Ti受权代理商,其他渠道质量难保障.) 焊接注意温度,建议350+/-10 ℃,10秒以内。
  • 谢谢回复,芯片是公司采购的,具体我也不知道。我需向让您帮我验证的是原理图和PCB有么有问题。

    手工贴片出问题是有好的有坏的,每次贴四块就有一块有问题。

    现在有一千多块板卡要打板备料

  • Hi

       确认芯片是很重要的。

       电路你们基本上的参考datasheet,  layout即便很差,一般只会造成带载能力下降,不稳定(纹波noise大), 甚至于启动异常(例如输入不稳被拉低之类)

      而你的问题看起来都不同于上面,而且要么做成板子就有问题,或者一焊机就出问题。

      建议你重点确认芯片来源(可能存在质量问题),其次确认焊接。

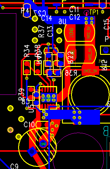
     (你的layout确实不太好,可以参考datasheet, 注意功率路劲尽量小,以及GND的布局等等。)

  • 谢谢您的回复,我换新板卡重新贴片输出是没有问题。

    然后把旧板卡全拆掉,然后重新焊接上,可以工作了。

    另外新帖几片都没问题,联想到是手工焊接,所以怀疑是焊接问题导致输出不正常。谢谢您呐。

    (输出的GND专门铺铜是因为PCB面积有限,实在铺不开,我理解这就是您说的功率路径GND太长了。)