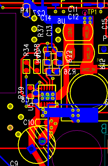
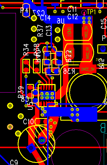
用9-12V降压到5V。
TPS54335打板回来,贴片后有很大比例的板卡电源芯片根本就没有输出目标电平。
输出是0.2V、2V就是没有输出5V。
测量输出的5V和GND没短路,认为是焊接问题,然后吹下来,再吹上去就有问题了,输出和GND 就短路了,再吹下芯片测量2pin PH 和 4pin GND就短路了……这种情况出现了多次了。每次换新的芯片上去开始的时候输出和GND是没有短路的,但是测着测着就短路了真是无语
又烧了两片,,,还是找不到原因
输出端测出以下波形:
然后断电测量输出5V就跟GND短路了……




