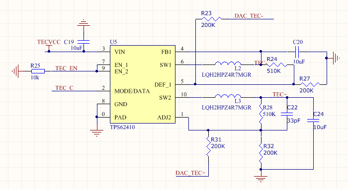
电压输入是3.3V,OUT1理论设置输出为0.8V,OUT2理论设置输出为2.8V,OUT1与OUT2之间接了一个内阻为3欧姆的负载。但是上电后实测OUT1的电压,变成了1.6V,OUT2的电压正常(只调节OUT2的输出电压,理论上是只有OUT2的输出电压会变化,但是OUT1的输出电压也在变化)。请问这个是什么原因。
This thread has been locked.
If you have a related question, please click the "Ask a related question" button in the top right corner. The newly created question will be automatically linked to this question.
电压输入是3.3V,OUT1理论设置输出为0.8V,OUT2理论设置输出为2.8V,OUT1与OUT2之间接了一个内阻为3欧姆的负载。但是上电后实测OUT1的电压,变成了1.6V,OUT2的电压正常(只调节OUT2的输出电压,理论上是只有OUT2的输出电压会变化,但是OUT1的输出电压也在变化)。请问这个是什么原因。
Hi
请问你是参考哪里的设计,用2路降压的输出串到负载的2端吗? 电流流向有问题吧
是的,这个使用在激光器TEC上面的,两路输出分别TEC+与TEC-两端,通过控制两路DC-DC之间的压差来改变电流的流向。
你这样不行的,会导致电流倒灌到电压低的那个BUCK,会导致低输出的BUCK输出不稳,建议在两个输出端加二极管,并且尝试在两个输出端加大电阻10K左右,
增加两路DC-DC的压差,测出低电压那路DC-DC的反馈电压会发生变化(理论上是0.6V不会发生变化),是什么原因?
上面说的这两个办法,在我这个电路里都没办法用,,请问还有其它 的解决办法吗?