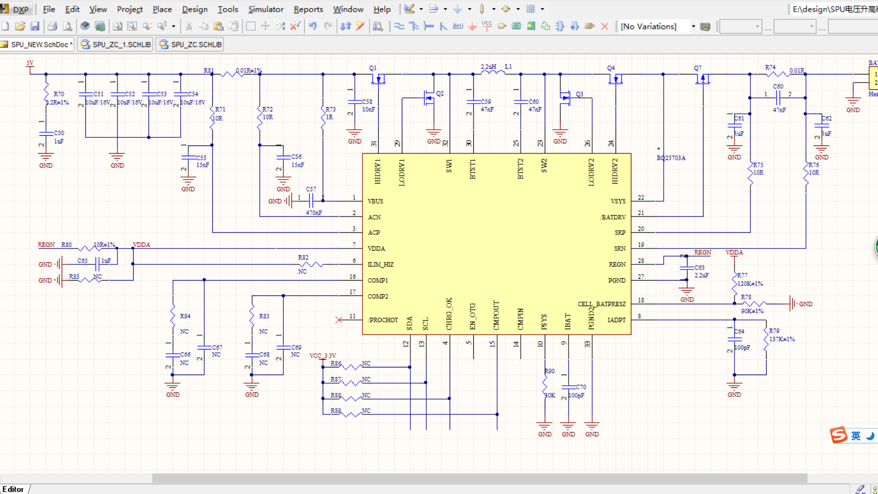
大家好 我准备用BQ25700A给锂电池充电(700mAh)。输入5V/1A,给两节串联锂电池充电。充电电流400mA,读取手册过程中,发现手册对ILIM-HIZ引脚和COMPI/COMP2的解读较少,不知道引脚周围的电路怎么选择,R82,R83,R84,R85和C66,C67,C68,C69.数据手册在选取MOS管的时候用的耗尽型,DEMO板用的增强型请问有什么影响没有?
This thread has been locked.
If you have a related question, please click the "Ask a related question" button in the top right corner. The newly created question will be automatically linked to this question.
大家好 我准备用BQ25700A给锂电池充电(700mAh)。输入5V/1A,给两节串联锂电池充电。充电电流400mA,读取手册过程中,发现手册对ILIM-HIZ引脚和COMPI/COMP2的解读较少,不知道引脚周围的电路怎么选择,R82,R83,R84,R85和C66,C67,C68,C69.数据手册在选取MOS管的时候用的耗尽型,DEMO板用的增强型请问有什么影响没有?