This thread has been locked.

If you have a related question, please click the "Ask a related question" button in the top right corner. The newly created question will be automatically linked to this question.

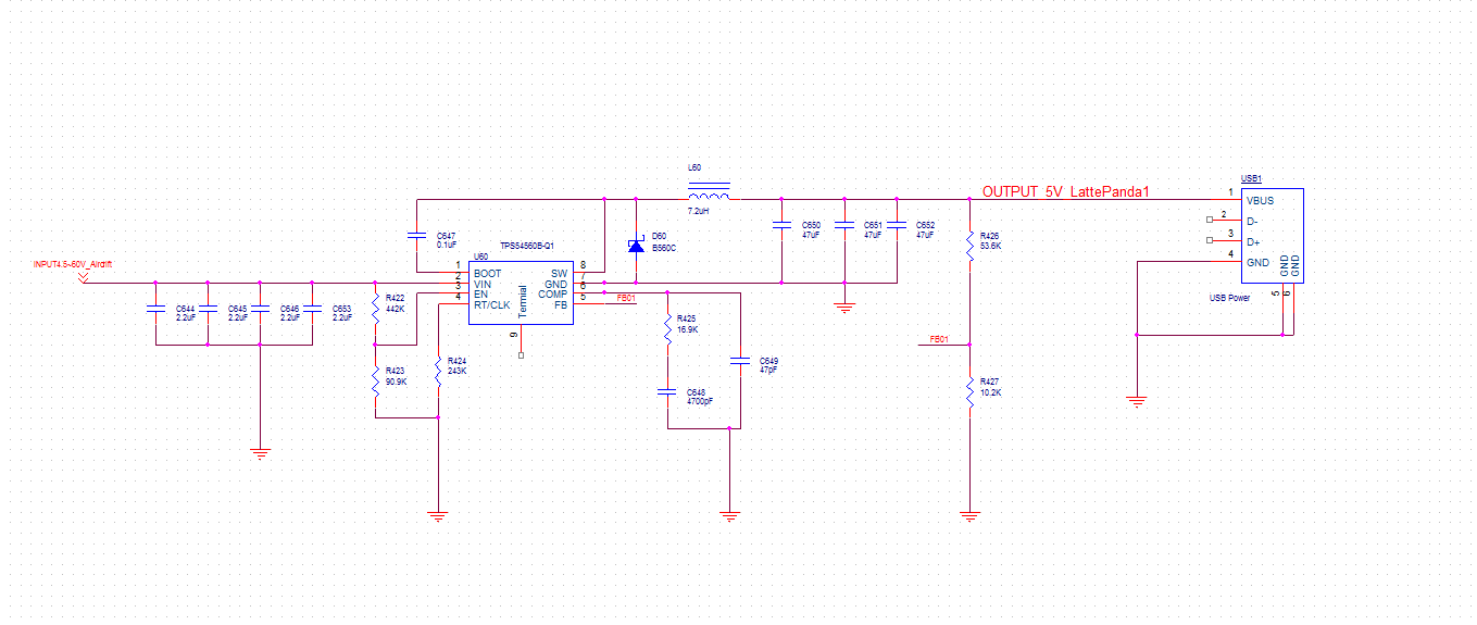
TPS54560 无输出电压

输入24V输出5V ,测试后无输出电压,FB及COMB都为0V,使用官方数据手册推荐的应用电路,布局也是参照官方的。

请问各位大牛,这是什么问题导致的,麻烦解答,万分感谢!