This thread has been locked.

If you have a related question, please click the "Ask a related question" button in the top right corner. The newly created question will be automatically linked to this question.

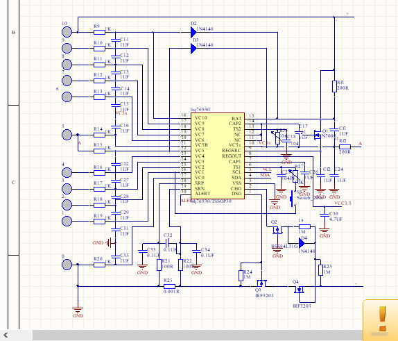
BQ76930电池电压问题

Other Parts Discussed in Thread: BQ76930, TIDA-00449

在按TS1激活之前10块电池总电压是40V,激活后测量只有26V,这是正常的吗?原理图在附件已上传。

  • 这样肯定不正常。

    每节电芯的电压测量都正常吗?

  • 问题解决了,谢谢

  • 请问你们有无STM32与BQ76930通信的例程啊,我写的程序读出来的数据不正确啊,在组织程序方面的具体有哪些步骤?我的邮箱2982148529@qq.com,麻烦有例程给我发一下吧,电路是按官方手册上面画的。

  • 可以参考下面的例程。MCU是TI的MSP430。

    http://www.ti.com/lit/zip/tidcbb1

    TIDA-00449 Firmware 

    Description

    The TI Design TIDA-00449 is a ready, tested hardware platform for 10 cells in series Battery Pack Monitoring, Balancing and Protection for Power Tools. Power Tools increasingly uses highly power dense Li-Ion or Li-Iron Phosphate cells based battery packs that need to be protected from explosion due to incorrect charging or discharging. The TIDA-00449 also achieves thermal requirements for power tool battery packs when discharging at high continuous current.

  • 你们的参考程序主函数就这么点东西,实现了什么功能?有点看得不是很懂,求解析一下下面这段程序的意思和实现功能,谢谢。

    int main(void)
    {
    int Result;

    WDTCTL = WDTPW | WDTHOLD; // Stop watchdog timer

    DISABLE_INT;

    ClockInitialise();

    I2CInitialise();

    InitialisebqMaximo();

    while(1)
    {
    Result = UpdateVoltageFromBqMaximo();
    }

    return Result;
    }

    int UpdateVoltageFromBqMaximo()
    {
    int Result = 0, i = 0;
    unsigned char *pRawADCData = NULL;
    unsigned int iTemp = 0;
    unsigned long lTemp = 0;

    Result = I2CReadBlockWithCRC(BQMAXIMO, \
    VC1_HI_BYTE, \
    &(Registers.VCell1.VCell1Byte.VC1_HI), \
    30);

    pRawADCData = &Registers.VCell1.VCell1Byte.VC1_HI;
    for (i = 0; i < 15; i++)
    {
    iTemp = (unsigned int)(*pRawADCData << 8) + *(pRawADCData + 1);
    lTemp = ((unsigned long)iTemp * iGain)/1000;
    lTemp += Registers.ADCOffset;
    CellVoltage[i] = lTemp;
    pRawADCData += 2;
    }

    return Result;
    }

    int InitialisebqMaximo()
    {
    int result = 0;

    Registers.Protect1.Protect1Bit.SCD_DELAY = SCDDelay;
    Registers.Protect1.Protect1Bit.SCD_THRESH = SCDThresh;
    Registers.Protect2.Protect2Bit.OCD_DELAY = OCDDelay;
    Registers.Protect2.Protect2Bit.OCD_THRESH = OCDThresh;
    Registers.Protect3.Protect3Bit.OV_DELAY = OVDelay;
    Registers.Protect3.Protect3Bit.UV_DELAY = UVDelay;

    result = GetADCGainOffset();

    Gain = (365 + ((Registers.ADCGain1.ADCGain1Byte & 0x0C) << 1) + ((Registers.ADCGain2.ADCGain2Byte & 0xE0)>> 5)) / 1000.0;
    iGain = 365 + ((Registers.ADCGain1.ADCGain1Byte & 0x0C) << 1) + ((Registers.ADCGain2.ADCGain2Byte & 0xE0)>> 5);

    Registers.OVTrip = (unsigned char)((((unsigned short)((OVPThreshold - Registers.ADCOffset)/Gain + 0.5) - OV_THRESH_BASE) >> 4) & 0xFF);
    Registers.UVTrip = (unsigned char)((((unsigned short)((UVPThreshold - Registers.ADCOffset)/Gain + 0.5) - UV_THRESH_BASE) >> 4) & 0xFF);

    result = ConfigureBqMaximo();

    return result;
    }