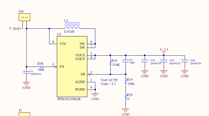
电路如图,输入1.5V-3.0V,输出3.3V,调试时空载。
现象如下:
1、输入1.5-1.8VV时,输出1.6V;
2、输入2.5V-3.0V时,输出正常。
This thread has been locked.
If you have a related question, please click the "Ask a related question" button in the top right corner. The newly created question will be automatically linked to this question.
电路如图,输入1.5V-3.0V,输出3.3V,调试时空载。
现象如下:
1、输入1.5-1.8VV时,输出1.6V;
2、输入2.5V-3.0V时,输出正常。
电路如图,输入1.5V-3.0V,输出3.3V,调试时空载。
现象如下:
1、输入1.5-1.8VV时,输出1.6V;
2、输入2.5V-3.0V时,输出正常。
HI
先确认用的是饱和电流足够的功率电感,输入电容10uF尽量靠近电感输入端。
奇怪的是你空载都不好,将Layout以及输入电压波形传上来看一下?