各位大神,TPS7A1601DRBR 应用时有两个问题求救,在线等
1、TPS7A1601DRBR 的cdelay电容最大能用到多大
2、PG延迟驱动,为什么我在应用PG驱动后端的MOS时,会存在驱动不了的情况,Q19的Gate只有0.1V,更换PG的上拉电阻跟Gate的下拉电阻没有改善,Cdelay上电压只有1V左右
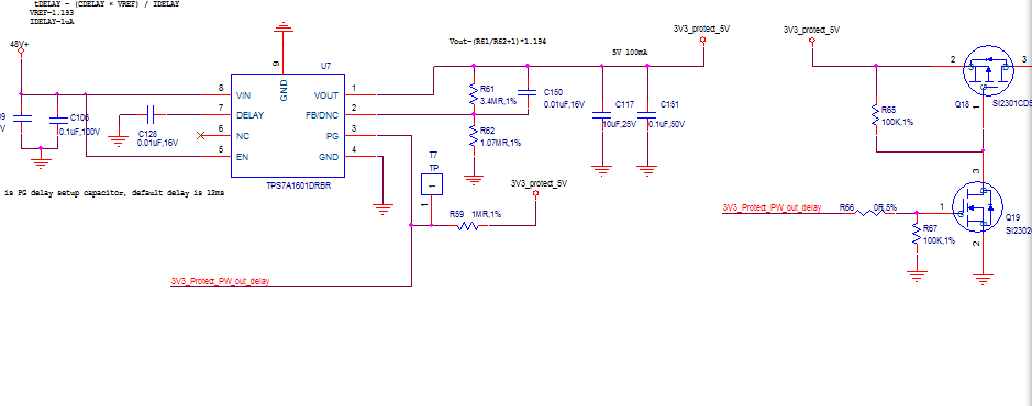
电路如下,请大神指点
This thread has been locked.
If you have a related question, please click the "Ask a related question" button in the top right corner. The newly created question will be automatically linked to this question.
Hi
datasheet没有强调Cdelay范围,理论可以无穷大,原因设计上是通过1uA恒流源向外部Cdelay充电,电容大小并不会影响充电,所以理论多大都没关系,不过不建议太大。
PGOOD是内置MOS, 外部上拉信号源的判定电平信号,都上拉100k欧姆或者1M欧姆,基本上电流也是uA级别,是无法驱动MOS的。
目前的情况是我发现PG驱动不起来时,Cdelay上的电压是锯齿波,最大电平只能到1V
可以尝试用图腾柱(两个三极管)的方法去驱动MOS。