TI工程师您好:
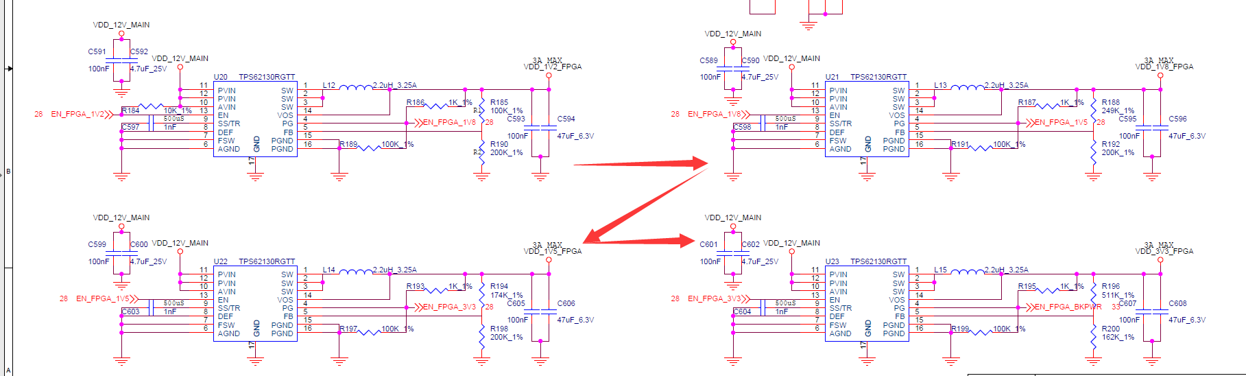
我用 TPS62130RGT 芯片给FPGA电源做上电时序,具体思路是通过前一级电源的POWERGOOD引脚接到下一级电源的EN引脚来实现。
现在遇到的问题是:上电时序是没问题了,但是想给FPGA掉电时候却发现电源不能正常掉电。
表现为EN脚为低电平(100mV,低于低电平范围)时,仍然会有一个很低的电压输出。
当最前一级电源芯片的使能信号 EN_FPGA_1V2 为低电平(约100mV)时,VDD_1V2_FPGA输出并不能真正关断,会有300mV左右电压输出;
这样导致下一级芯片的EN信号会有300mV左右,VDD_1V8_FPGA输出有0.5~0.6V电压。
再下一级芯片EN信号有0.5~0.6V电压,导致VDD_1V5_FPGA会有0.9V左右输出。
这样,最后一级芯片EN信号为0.9V,导致3.3V输出一直是有的,不会随着前面电压掉电。
请问
1、TI工程师们对此有什么建议?
2、当芯片供电正常(PVIN供电正常),而EN为低电平时,PG引脚的状态是如何的?是输出低电平(MOS管导通)?还是输出高阻态(MOS管关断)?



