This thread has been locked.

If you have a related question, please click the "Ask a related question" button in the top right corner. The newly created question will be automatically linked to this question.

TPS55340电压升不上去

Other Parts Discussed in Thread: TPS55340

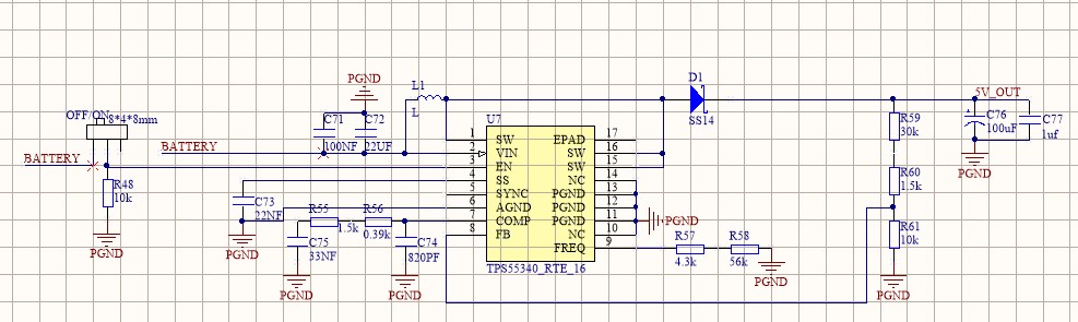
设计目标:

使用TPS55340,

输入3.5-4.2V。输出5.0V,2A

原理图:

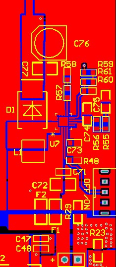
PCB图:

现象:

空载时,输入4.1V,输出5V

负载10欧姆电阻时,输入电压变为4.0V,输出电压变为3.65V,

这是为何呢,请大神解答。