This thread has been locked.

If you have a related question, please click the "Ask a related question" button in the top right corner. The newly created question will be automatically linked to this question.

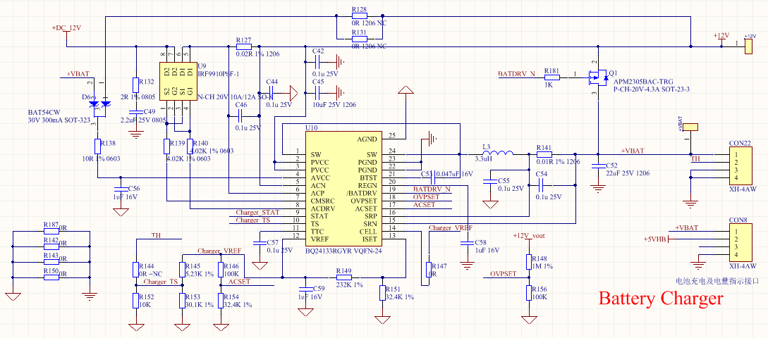
bq24133无法充电问题



电池为12.6V 6AH  充电器为12.6V 3A ,在保证电池和充电器正确连接的情况下无法充电,检测不到的充电电流,测量SW脚无波形,在连接充电器检测各脚的电压值如下:      请问下面值正常?问题出在什么地方?望解答

1 SW 9.7
3 PVCC 12.36
4 AVCC 12
5 CAN 12.36
6 ACP 12.36
7 CMSRC 12.34
8 ACDRV 18.4
9 STAT 0
10 TS 1.93
11 TTC 0
12 VREF 3.29
13 ISET 0.4
14 CELL 3.29
15 SRN 9.71
16 SRP 9.71
17 ACSET 0.8
18 OVPSET 1.11
19 BATDRV 12.37
20 REGN 5.96
21 BTST 9.44