板子参考3B(BB B-LACK)来做的,按常理新做板子都会遇到问题,必然,但是不想居然直接在电源这里耗时15天,哎。。。。
处理器是:AM3358CZC
电源方案:TPS65217C
原理图未作任何改动————————未作任何改动——————————
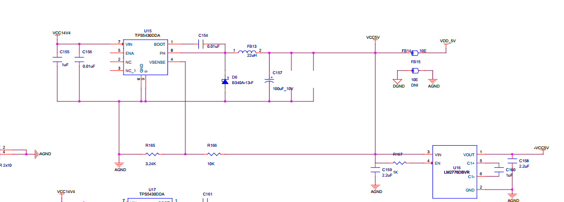
VDD_5V 由板载 TPS5430DDA 转化输出过来,经测量5V。
故障主要是,上电掉电,LDO 50ms的脉冲输出,其他输出都是50ms的波动。然后i电源输出全部都是0,偏偏sys输出没问题。
当然现在还未解决,但是问题已经找到了。
这里总结一下这段时间的的调试经验,希望有能帮助后续采用此方案的朋友。
首先,因为这是官方的方案而且是BBB的C版方案,那么应该是非常成熟的方案,这里各位工程师不要怀疑原理图有问题了,我也一直坚信是我们自己的问题。
另外,由于此方案虽然简单,但是许多国内朋友非官方拿到的一些东西都有瑕疵(芯片和PCB)。
总结:
1、TPS65217C芯片自带短路、超流检测,因此除了IO连错比如3.3V连接到1.8V的IO上面导致烧毁以外起始很难让它烧坏的。所以:如果烧坏那么请检查PCB电路。
2、检测顺序,第一检测SYS,去掉外部LDO需电设备,这里会电压和AC或USB电压一致,如果不一致检查一下焊接问题,比如BBB版本导出的Gerber文件开了钢网居然芯片底部设置了阻焊层,导致底部未接地。
3、第2点没问题,接下来检测LDO1输出应该是1.8V,这里是不需要任何东西正确会得到1.8V,如果不是1.8V那么对比几个板子测试应该能找到问题。
4、连接好外部电路例如AM335X,上电如果LCD闪了一下就灭了那么,这里应该是掉电了,这里有个技巧就是去掉VIO,去掉VIO测试所有的DCDC LED输出,如果所有输出正确那么是AM335X焊接问题(当然有可能IC烧掉)。
5、延伸,许多做样机的朋友买的AM335X芯片上面没有置球,在加工的时候特别要注意便面氧化问题。
其实许多问题都是来源与物料与加工生产,设计毕竟是没问题的。
这里感谢TI的工程师。

