This thread has been locked.

If you have a related question, please click the "Ask a related question" button in the top right corner. The newly created question will be automatically linked to this question.

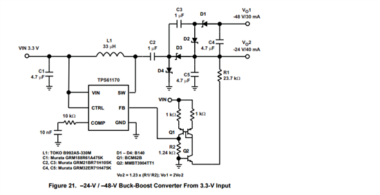
[负高压电路] 请问想生成一个-150V—— -250V的负高压。有什么推荐的电路么?

Other Parts Discussed in Thread: TLC555, TPS61175

电压可调的。 输入可以是+5 +15 或者+HV。 有什么推荐的电路么? 电流要求很小。