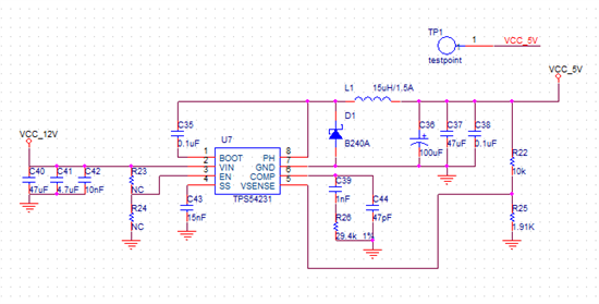
你好,在用TPS54231上电后输出电压为0.11V,该方案之前用过没问题,这次是手工焊接的,不知道是哪里没焊好,能否帮忙看看,谢谢,原理图附在下面。
This thread has been locked.
If you have a related question, please click the "Ask a related question" button in the top right corner. The newly created question will be automatically linked to this question.
你好,在用TPS54231上电后输出电压为0.11V,该方案之前用过没问题,这次是手工焊接的,不知道是哪里没焊好,能否帮忙看看,谢谢,原理图附在下面。