This thread has been locked.

If you have a related question, please click the "Ask a related question" button in the top right corner. The newly created question will be automatically linked to this question.

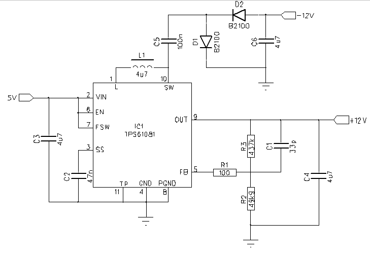
请教TPS61081芯片正负12V 200mA输出的问题



按手册的图,然后下面是我画的图

现在有个问题, 5V usb 输入时 正负12V空载均为正负13V,这个说明电路基本是对的, 但如果正负12V均带0.1A 也就是100mA电流, 正12V是12.2V左右,负12V会掉到-11.5V左右,带200mA的电流(正负一起带) +12V 正常,但-12v掉到-11.2V  加大了C5也就是从电感出来的电容到4.7uF基本没有太多改善,请教应该从哪里入手解决? 感谢!

  • Hi 

        Chargepump电流带大了,会有一些偏差正常,这个电路中,主要是+12V输出的精度,是通过chargepump 反向出来的,并无反馈。

        电路中,FB的100ohm不需要,如果是200mA,  C5采用2个470nF并联看看效果。

        

  • 谢谢您的回复, 已经解决,不过有空试试您给的方案。

    我的办法是: C5 100nF加大到4.7uF  这样会提高-12V输出从-11.2V到-11.6V左右,然后更改那两个肖特基二极管为低压的SS14,输出-12V可以从-11.6提高到-11.8V,然后把+12V抬高到+12.3V,-12V输出就可以到-12.1V了, 输出电流两路均200mA。