This thread has been locked.

If you have a related question, please click the "Ask a related question" button in the top right corner. The newly created question will be automatically linked to this question.

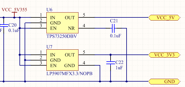
关于 LDO TPS73250DBV输出电压不正常的问题。



大家好,试了5个TPS73250DBV芯片,只有一个芯片能正常输出5.0V,其他都是输出的输入电压,输入电压为5.4V和5.35V,这是什么原因啊,难道是买到假货了吗。。。