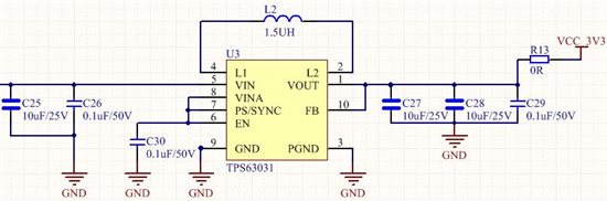
TPS63031芯片在输入电压是两节干电池提供,输入电压在2V~3.2V之间,比如电池电压是2.8V,在电压输出是空载的情况下,输出电压是3.34V左右。
但是正常电源打开后电源输出电压就变成了3.0V,无法升到3.3V,不知道是什么情况。
正常的输出工作电流在3.3V下是90mA。
最开始是用TPS61097a-33,也是这个情况,无法正常输出3.3V,以为是功率不够,后改用TPS63031,结果还是一样的情况。
是不是后端电路中有什么影响这个3.3V的正常输出的,因为我们测试过如果输出是直接接一个24Ω的电阻,电流135mA都是正常输出3.3V的。
不知道是什么原因导致这个问题,也想过很多原因,请高手帮助,谢谢。
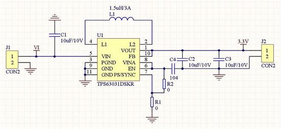
TPS63031这个做了一个测试板电路,可以帮忙看看。其中的R1,R2是用来选择模式用的。

