TI员工好:
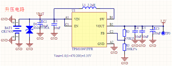
最近使用贵司TPS61099YFFR升压芯片,电池电压(3.0V左右)升压至3.35V供给MCU,原理图如下
问题1:按照规格书要求通过电阻R5电流必须100大于FB引脚漏电流,即100*50nA=5uA,故在任何时刻VOUT会在R3和R5上产生5uA电流,总空载功耗约为芯片自功耗+反馈电阻损耗电流即1uA+5uA=6uA,而TPS610994固定输出3.3V版本芯片经测量,空载功耗为1uA左右,查看芯片框图,内部也是采用反馈电阻,请问TPS610994固定输出版本芯片如何处理掉此处的5uA功耗
问题2:尝试将R3调为4.7M 1%,R5调为2M 1%,Vou空载t输出变为3.5V,偏离设计值3.35V较多,此方法并不可取,请问必须使用外部可调节输出,如何既保证精度又规避这个5uA电流




