Other Parts Discussed in Thread: TPS54331
现在使用TPS54331过程中遇到负载电流大于1A的情况下 输出电压就会低于4.5v ,负载越大电压越低。电流小于1A的时候电压稳定在4.5v,不知道是什么原因
This thread has been locked.
If you have a related question, please click the "Ask a related question" button in the top right corner. The newly created question will be automatically linked to this question.
Other Parts Discussed in Thread: TPS54331
现在使用TPS54331过程中遇到负载电流大于1A的情况下 输出电压就会低于4.5v ,负载越大电压越低。电流小于1A的时候电压稳定在4.5v,不知道是什么原因
Hi,
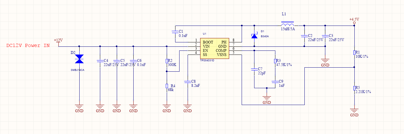
你好,可以上传请上传原理图吗? 另外,也请确认所使用电感的饱和电流足够大。
1楼有上传原理图的,电感肯定没问题,我用20A的电流的电感试过了 效果一样。
Hi
1. 确认电感饱和电流,建议大于最大输出电流的1.3倍。 有条件测试确认一下,除非是直接找一些比较好的厂商拿到的,例如Coilcraft,TDK等或者他们的代理商。如果是从电子商城或者淘宝网站,建议还是测试一下。
2. 功率回路尽量小,Layout可以参考datasheet或者EVM板。
Hi,
设计的输出电压是多大呢?输出电压测量点是在哪里?用四线测量试一下?
另外可以看一下PH点的波形。
检查输入有没有限流(是否是输入功率不够导致)
观察在输出电压被拉低时的PH节点波形,看是否异常,来判断是不是环路的问题