This thread has been locked.
If you have a related question, please click the "Ask a related question" button in the top right corner. The newly created question will be automatically linked to this question.
有没有110VDC输入,12VDC输出,1A电流的方案!!
Hi
如果隔离,你可以用UCC287XX, 例如UCC28700/10/40等等。
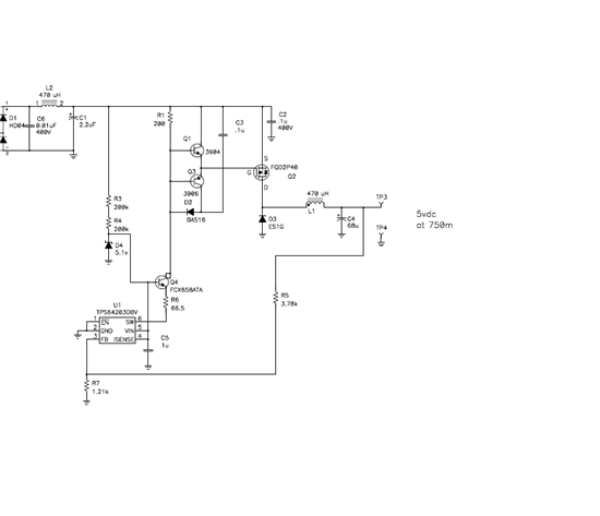
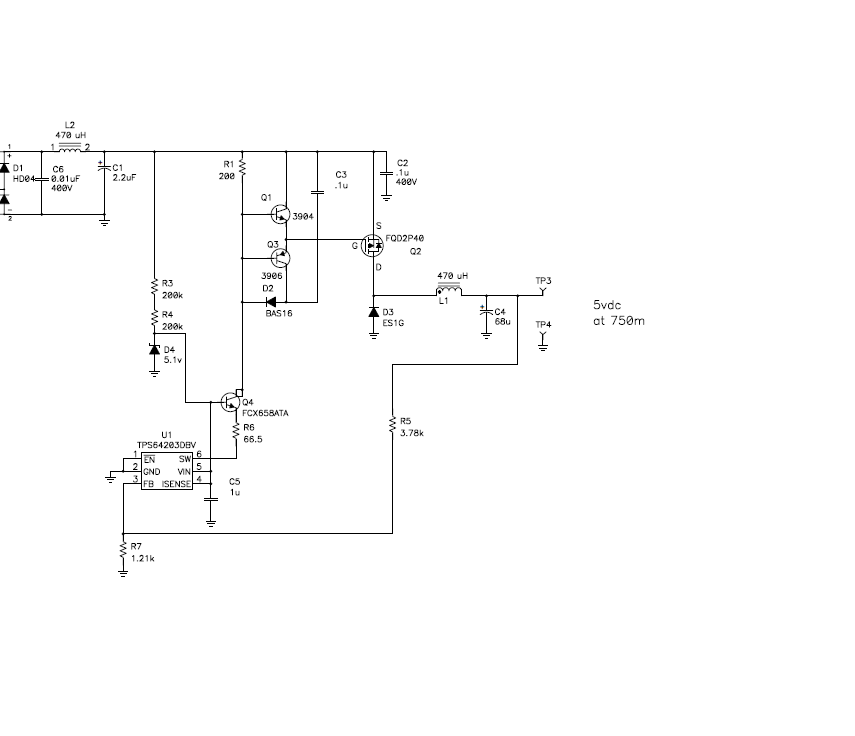
不隔离,可以用外部MOS的降压芯片,主要是做一个较低的电压给芯片供电。或者用TPS64203之类也行(将下面电路稍微修改一下):