This thread has been locked.

If you have a related question, please click the "Ask a related question" button in the top right corner. The newly created question will be automatically linked to this question.

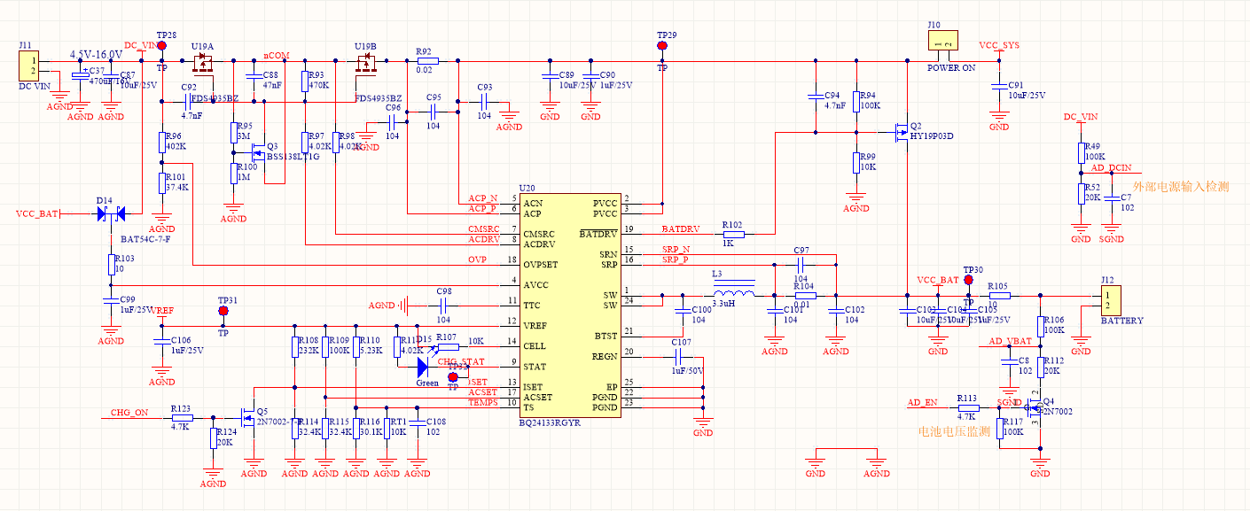
BQ24133电池充电电压异常

Other Parts Discussed in Thread: BQ24133

如题,当输入电压在14V以内时,充电管理功能正常,SW输出PWM正常,当输入电压超过14V(这时测OVPSET脚电压在1.2V左右),SW脚输出为常高(正占空比100%),导致输出的充电电压失控,充电电流失控。

原理图如附件所示

  • 芯片是否损坏?

  • Hi

        建议你测试SW脚对PVCC阻抗是否已经异常了?

        如果烧掉了,建议你确认输入走线Layout和电感饱和电流。

       

  • 你们可能没明白我的意思,现在的情况是电压调到高于14V,就会出现PWM变成100%占空比这样子的持续高电平,此时只要把电压调回到低于14V左右以下,充电电压和电流控制就正常。并不是你们认为的芯片损坏。芯片损坏了,就算电压调低也不能变回正常工作的。反复调试,情况都一样,一旦电压高于14V左右以上,充电电流和电压就失控。低于这个值工作,包括充电指示,充满停止等等功能都正常,测试的情况,在输入11.5V-13.9V之间进行电压调整,PWM正占空比也会相应调整,但输入高于14V左右时,PWM占空比就是100%。

  • 当输入14左右时,OVPSET脚电压是在1.2V左右,同时测ACDRV脚,电压在19.8V左右,证明也没有进入过压保护状态。是正常的。

  • 别沉了,TI的技术支持呢?

  • 请提供相关输入输出电压及SW的电压波形。如果上管直通,输入电压直通到电池,电池也会损坏啊。

  • 我现在用BQ24133也有这个问题啊,最后是怎么解决的啊?我现在的设计的是给2节电池充电,当充电电压高于12.5V,占空比也是100%,我是怀疑电感饱和了,不知道还有没有其他可能的原因呢?T

  • 请提供相关波形。

  • 后面测试换了一个芯片就好了,可能是在测试的时候,将芯片损坏了。
  • 你好,我现在遇到的问题跟题主的问题是一样的,我预先设置的电流是2.5A,其中输入电压门限是13V,CELL pin float。上电后测量各管脚,REF 3.3电压是正常的,未接电池时,电感输出端的电压不是输出8.4V,指示灯闪烁。上电后,电池充电电流是1.7A,同时,指示灯常亮。测量SW脚,波形是16Mhz.掌控比很小。调节输入电压,到12.4V左右,充电电流急速升高(属于失控状态,到5A),测量SW脚发现,开关波行占空比会逐渐变小,知道变成一条直线,将电压减小,发现又可以恢复充电。这问题跟题主问题是一样。尝试更换更大电感,没有效果,更换了新的芯片也没有效果。

    请问,

    1.在没有接电池是,电感输出端的电压是否应该是8.4V,我的电路在没有接电池时输出是没有8.4V。电压跟电源输入电压略小。同时SW没有开关信号的波形,

    2.接上电池后,SW波形会变成直线,这个是与设置参数有关系吗?