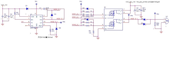
你好,我们现在使用LM5106MMX芯片驱动MOS管半桥电路,然后再用MOS管半桥电路驱动压电陶瓷晶体(容性负载,约3000pF左右,图1中为U2)。
具体电路如图1所示:
图1 实际电路图
PCB布局走线已参照LM5106MMX文档中的Layout说明
现在测试电路各点波形,如图2所示:
图2 测试波形图
图2中:
绿色为输入信号IN1;
黄色为LM5106MMX HO引脚波形;
蓝色为LM5106MMX HS引脚波形;
红色为HO与HS引脚波形的差值;
紫色为LM5106MMX LO引脚波形。
现在存在的问题:
1.HO的波形为什么会存在负电压(图2中黄色波形左边的圆圈标示),并且负电压出现的时间为死区时间?
2.HO的波形下降沿存在一个小台阶(图2中黄色波形右边的圆圈标示),且此台阶电压随着VCC_ADJ_18V电压增大而增大,此台阶出现的时间也为死区时间,导致高端MOS本应该关断却无法关断?
3.从图2中红色波形可知,高端MOS管的VGS之间的电压是正确的,现在高端MOS管的参考一直都是MOS管的S极,这样在死区时间内,VGS是高阻状态,怎么处理?

