This thread has been locked.

If you have a related question, please click the "Ask a related question" button in the top right corner. The newly created question will be automatically linked to this question.

UCC256303变压器设计请教



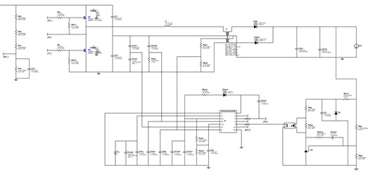
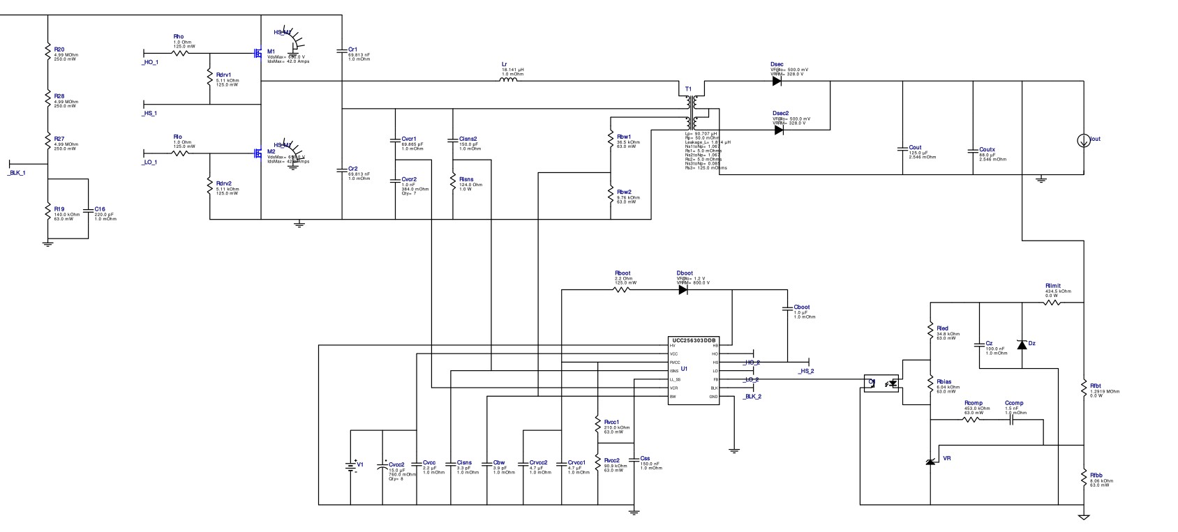
本人现需制作1200-1500W的功放开关电源,输出+-110V,1U机箱用的,请教TI工程师,变压器要用什么样的磁蕊,初级取多少匝,另附在TI模拟的电路原理图,在此先谢谢TI的工程师们了!!!