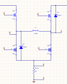
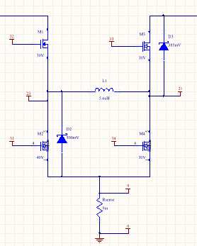
各位大虾,设计的LM5175Q1 DC-DC变换器,Vin:9V~18V 。Vout:12v。空载状态加12V电压时M2发热严重,测输入电流>500mA。M2栅极为高电平。是啥原因,小弟请教了!
This thread has been locked.
If you have a related question, please click the "Ask a related question" button in the top right corner. The newly created question will be automatically linked to this question.
各位大虾,设计的LM5175Q1 DC-DC变换器,Vin:9V~18V 。Vout:12v。空载状态加12V电压时M2发热严重,测输入电流>500mA。M2栅极为高电平。是啥原因,小弟请教了!