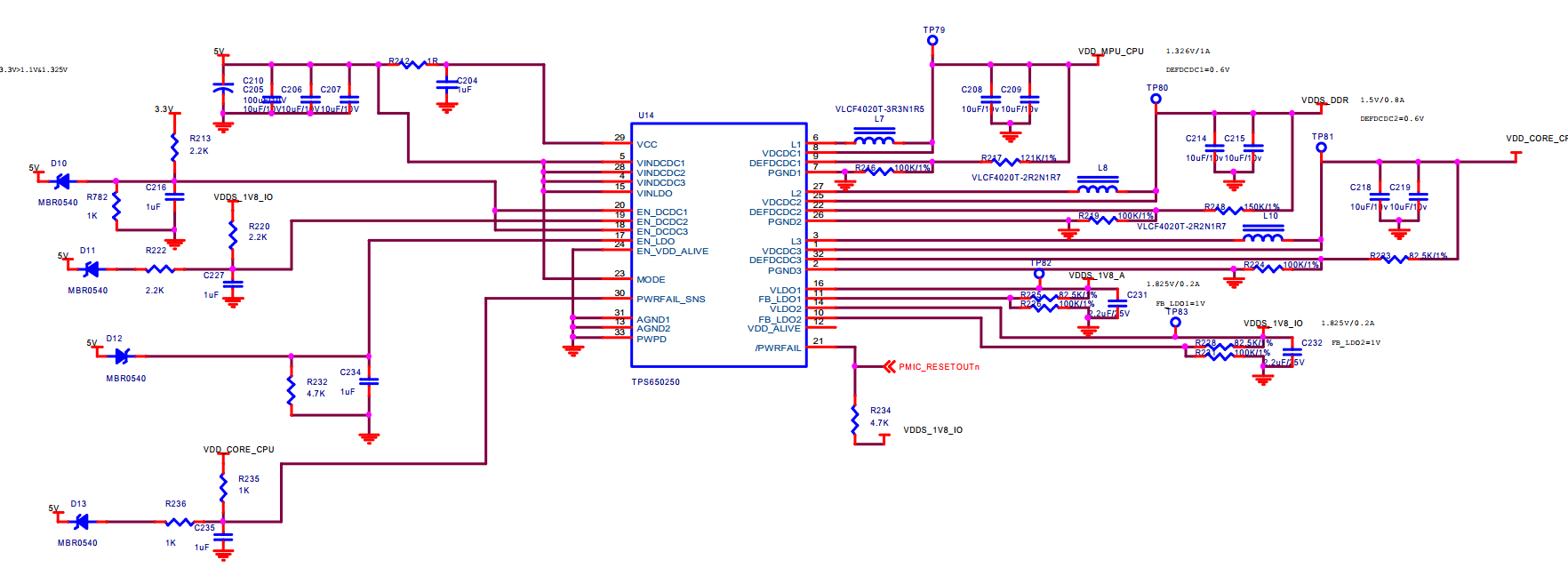
AM3358BZCZ100芯片配合一颗美光厂家MT41J128M16JT-125 DDR3颗粒,VTT端接匹配使用问题,我们参照tmdxice3359_sch_3h0013_v2_1a Demo图设计增加了VTT端接,用的是TI的TPS51200芯片生成DDR_VTT和DDR_VREF,TPS51200芯片的EN管脚直接上拉,上电没有进行控制,如此设计在之前单板上使用一直没有问题,最新一批加工的单板回板后发现上电过程中,VDDS_DDR 1.5V电源存在持续时间在1秒左右的2A电流,会导致提供1.5V电压的TPS650250芯片过流保护,后来将所有的VTT端接电阻去掉,这个现象就消失,单板能够正常上电工作。现在不知道为什么会出现这个现象?

