This thread has been locked.

If you have a related question, please click the "Ask a related question" button in the top right corner. The newly created question will be automatically linked to this question.

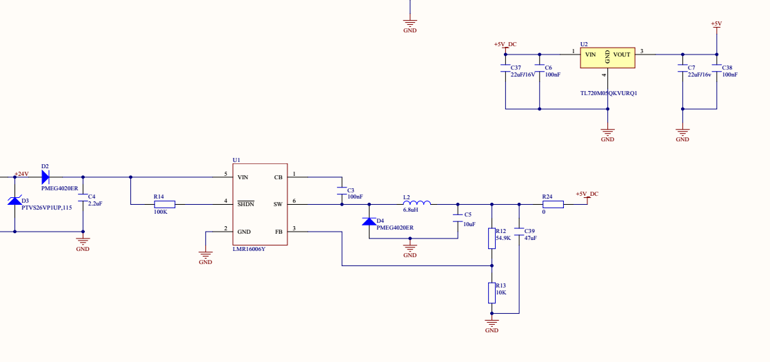
TL720M05 LDO输出纹波大



采用下图中的电路,发现Tl720M05输出纹波很大,想求教一下,该如何改进,采用多大电容比较合适。