This thread has been locked.

If you have a related question, please click the "Ask a related question" button in the top right corner. The newly created question will be automatically linked to this question.

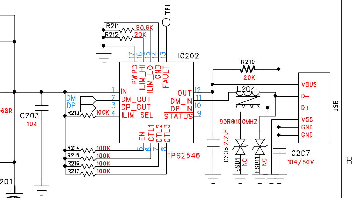
使用TPS2546 疑惑

Other Parts Discussed in Thread: TPS2546

 TPS2546 我现在要用到DP DM,但是手机不能充电,没有识别,如果把R215 CTL1下拉,手机能充电,但是DP DM不能撤换 ?