This thread has been locked.

If you have a related question, please click the "Ask a related question" button in the top right corner. The newly created question will be automatically linked to this question.

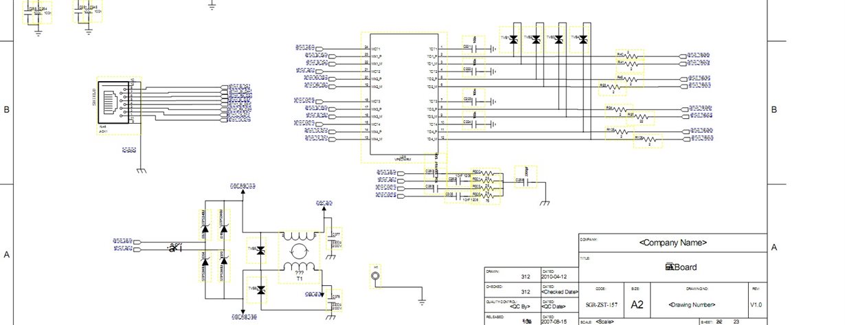
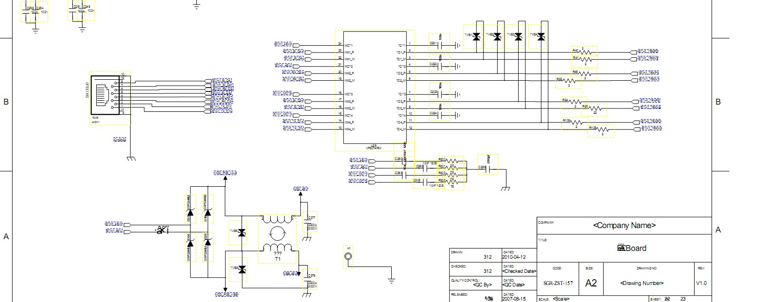
23754握手失败



  基本按照5v evm做的板子,直流供电正常,但是和pse握手失败,pse和5v evm板握手成功。