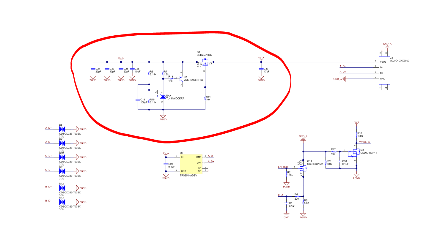
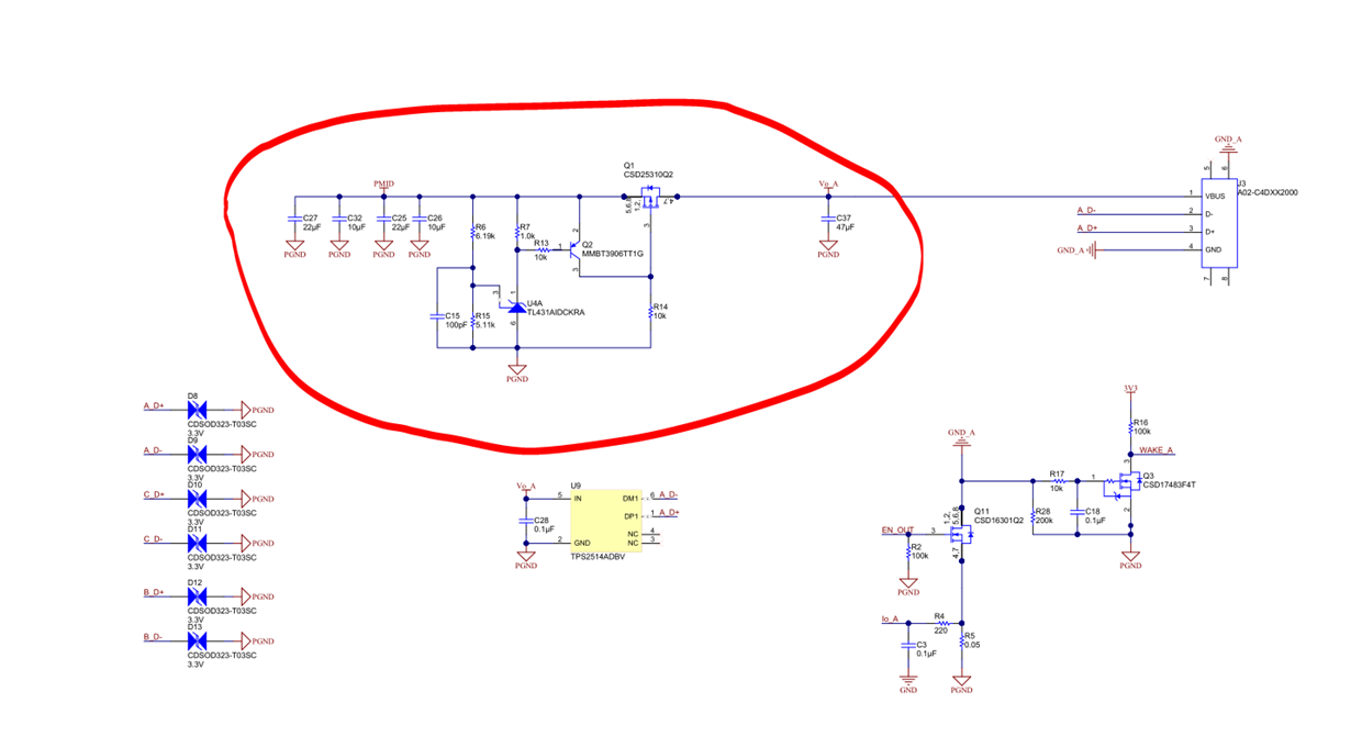
如图,输出用一个PMOS+PNP+431组成的 过压关断 电路的目的是干什么的?不应该是电压降低才关断,防止短路的吗?如果我要做一个短路保护电路,可以将上面逻辑反过来吗?
This thread has been locked.
If you have a related question, please click the "Ask a related question" button in the top right corner. The newly created question will be automatically linked to this question.
如图,输出用一个PMOS+PNP+431组成的 过压关断 电路的目的是干什么的?不应该是电压降低才关断,防止短路的吗?如果我要做一个短路保护电路,可以将上面逻辑反过来吗?