This thread has been locked.

If you have a related question, please click the "Ask a related question" button in the top right corner. The newly created question will be automatically linked to this question.

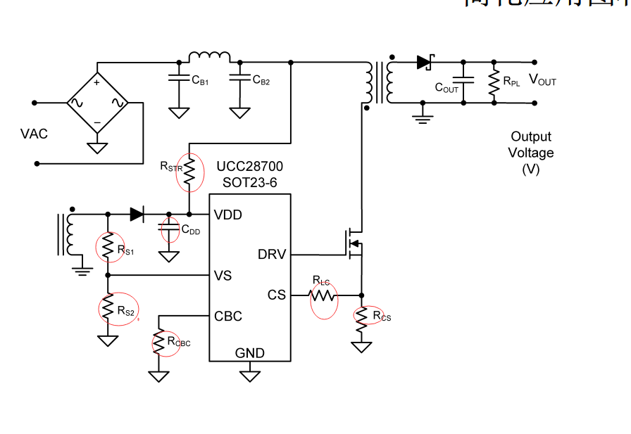
UCC28700参考原理图,输入220V输出5V 3A的参考原理图

Other Parts Discussed in Thread: UCC28700

UCC28700设计的反击式开关电源,数据手册没看懂,哪位大神帮忙指导一下。输入为交流电220v ,需要输出的为5V 3A的。不胜感激。