This thread has been locked.

If you have a related question, please click the "Ask a related question" button in the top right corner. The newly created question will be automatically linked to this question.

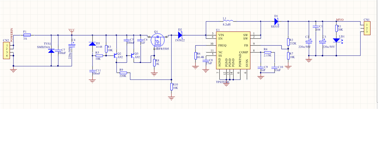
TPS55340电路问题



我现在输入15V,输出端30V正确,空载纹波很大,我加大负载,加了60ohm电阻,结果输入15V端电流直接到2A,后来我去掉其中一个输出的电解电容,发现15V电流在1A,电流正确了,但是纹波非常大,+-200-300mV多。不知道哪里有问题,请TI的帮忙看看,谢谢。

  • TI工程师帮忙看看

    SW空载波形:

    输出空载波形:

    SW-500mA波形:

    输出-500MA波形:

  • 波形都是在交流档测试的
  • Hi

        驱动波形没有问题,这个你可以参考datasheet上波形(重载时方波,轻载为提升效率,不一定是方波,这个datasheet上有,你可以参考)

        主要问题在于纹波大,可能与你选择的输出电容有关,需要选择较低ESR输出电容,例如datasheet选择的是10mohm 680uF的电解电容。很多普通电解电容ESR 几百毫欧的不能用的,其次你还可以再输出并联低ESR的陶瓷电容(如果有陶瓷电容,输出可以用ESR较大的电容)。

       选定输出电容后,需要重新确认你的补偿,如果环路不稳定,纹波也会大的。  

       layout不好也可以导致纹波较大,你也需要注意。可以参照EVM板。

       最后测试不好,你或误认为纹波过大,建议负载时通过电子负载来实现的,电阻式负载或有寄生参数会导致不准确。

       纹波测量.pdf

  • 你的输出电容有点太大了,这样环路很容易引起不稳以及其它的一些问题
    建议你用WEBENCH优化一下电路参数,再看看输出是否还有同样的问题