This thread has been locked.
If you have a related question, please click the "Ask a related question" button in the top right corner. The newly created question will be automatically linked to this question.
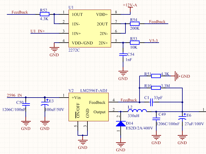
2596外围电路是否有不合理的地方,为什么温度升高,电路出现问题?
蓝色波形代表的是20℃时的2596输出电压波形。
上图蓝色波形代表的是70℃时的2596输出电压波形。
2596输入是个+32V直流电压,环境温度上升到70℃也是+32V直流电压,几乎没有变化。
2596有发热,并且加了散热片和硅脂。
负载电流大概0.5A左右。
SS34可以。
你好,二极管换了SS34以后,情况还是和原来一样。
重新换了一片2596芯片以后,情况有改善,请问下怎么判断2596有无问题?或者怎么判断2596是否是正版的?