This thread has been locked.

If you have a related question, please click the "Ask a related question" button in the top right corner. The newly created question will be automatically linked to this question.

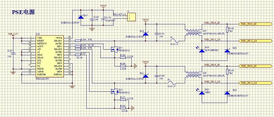
TPS23861 工作不正常问题

Other Parts Discussed in Thread: TPS23861

按照上面的原理图制作的板子。

1、不接PD设备时,TPS23861的Drain_1对地检测到截图中的波形,Drain_1的波形与手册描述的波形周期不一致。

2、不接PD设备时,Drain_2对地的电压固定为25.6V。

请问,什么原因导致出现这种问题。谢谢