This thread has been locked.

If you have a related question, please click the "Ask a related question" button in the top right corner. The newly created question will be automatically linked to this question.

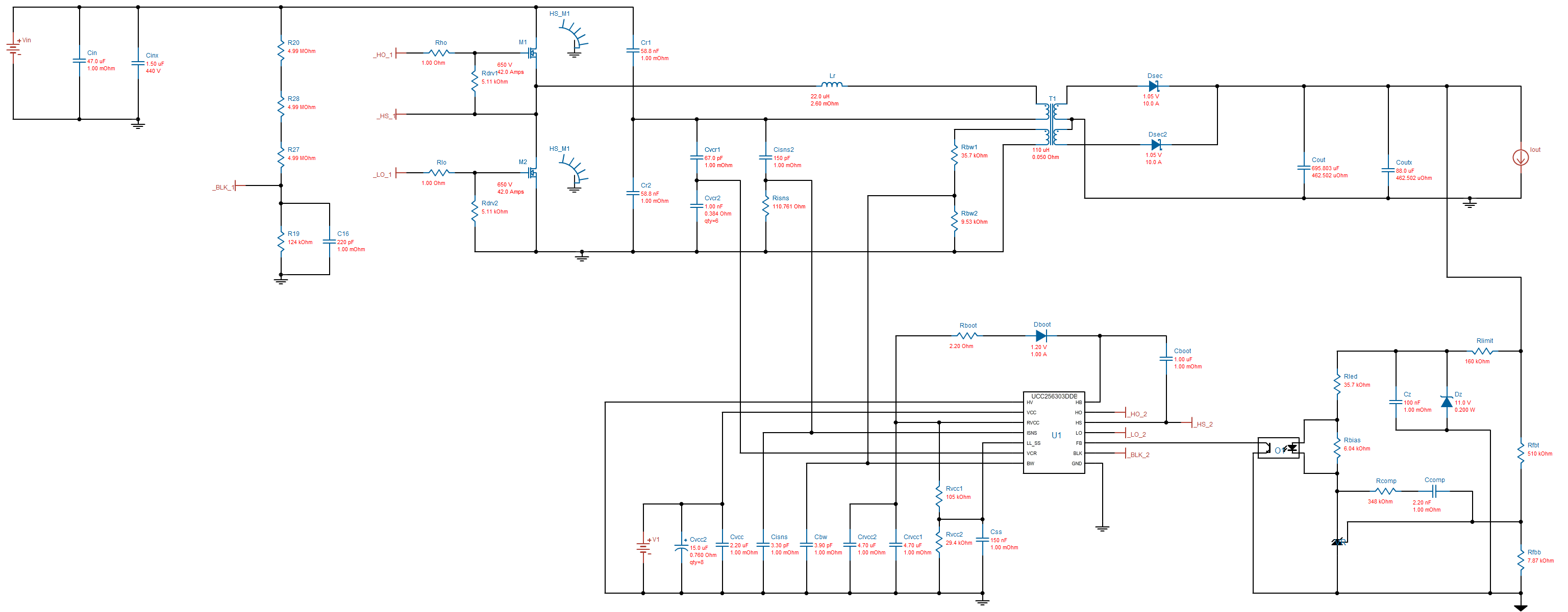
UCC256303作的开关电源

Other Parts Discussed in Thread: UCC256303

本人用UCC256303作的开关电源,PCB样品已打回来了,焊上元件输出无稳压功能,电路确认没错,请教Ti工程师,这个要怎么排查???

附图: