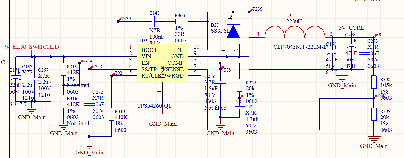
如图,tps54260q1,R315和R316两个电阻不贴时电路正常工作,和手册一致;但是当R315不贴R316直接10K接地时电路输出1.5V左右,仍然耗电,并没有关断,直接量EN脚确实是0V。当R315是180K,R316 10K的时候,EN脚为大约0.6V,电路工作状态和R316 10K直接下拉一样,请各位专家帮忙分析下原因,谢谢
This thread has been locked.
If you have a related question, please click the "Ask a related question" button in the top right corner. The newly created question will be automatically linked to this question.