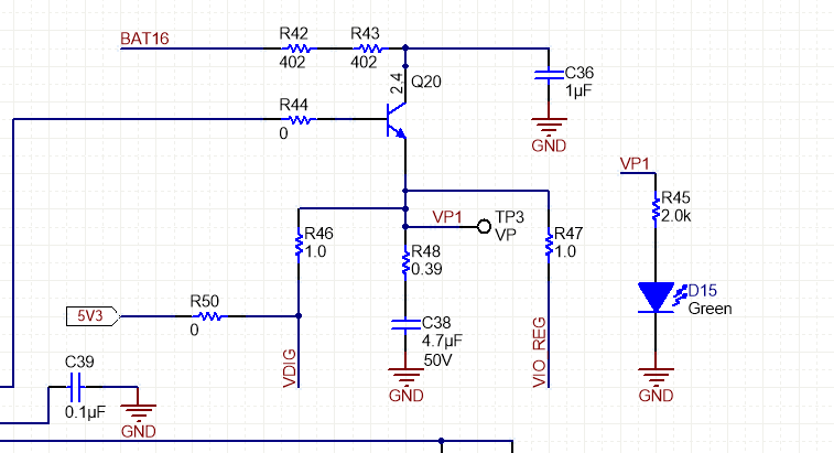
EM1402评估板,正在调试EMB1428和EMB1499这部分,之前SPI通信好好的,电池也能控制充放电,后面调试出现了问题,刚上电烧程序单片机就故障自锁了,用网上的解锁教程也解锁不了,并且我的评估板上两个指示灯之前都亮,现在上电后有一个不亮了,请问这两个指示灯是代表什么意思呢?下图里面的D4和D15,现在D15不亮了。
This thread has been locked.
If you have a related question, please click the "Ask a related question" button in the top right corner. The newly created question will be automatically linked to this question.
EM1402评估板,正在调试EMB1428和EMB1499这部分,之前SPI通信好好的,电池也能控制充放电,后面调试出现了问题,刚上电烧程序单片机就故障自锁了,用网上的解锁教程也解锁不了,并且我的评估板上两个指示灯之前都亮,现在上电后有一个不亮了,请问这两个指示灯是代表什么意思呢?下图里面的D4和D15,现在D15不亮了。