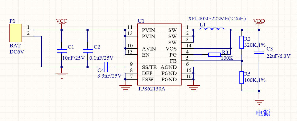
使用TPS62130A进行DCDC转换,Vin=6V,Vout=3.3V,发生如下问题
1.当Iout = 0.5mA时,Iin=50mA以上
2.测试Iq,0负载,Iin=44mA,而手册中Iq最大值为25uA
附上原理图
This thread has been locked.
If you have a related question, please click the "Ask a related question" button in the top right corner. The newly created question will be automatically linked to this question.
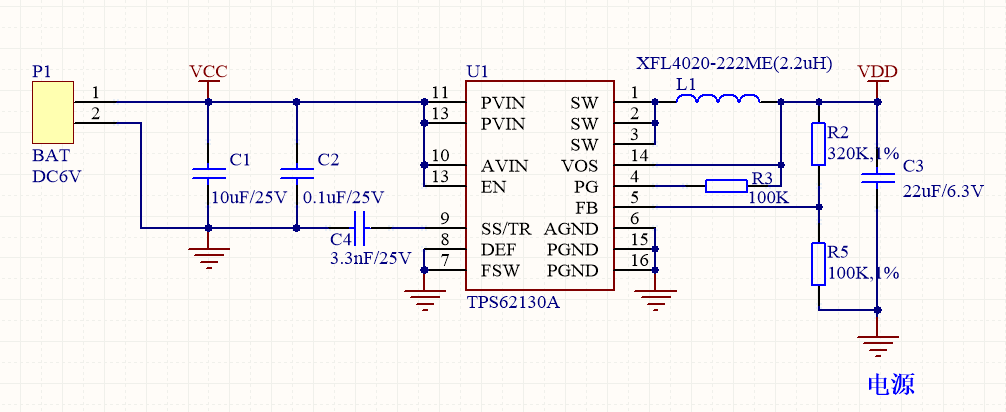
使用TPS62130A进行DCDC转换,Vin=6V,Vout=3.3V,发生如下问题
1.当Iout = 0.5mA时,Iin=50mA以上
2.测试Iq,0负载,Iin=44mA,而手册中Iq最大值为25uA
附上原理图