上图为FPGA开发板设计的电源框图,通过Power good信号,按顺序级联,以1.0V->1.8V->1.35V->3.3V的顺序完成上电顺序。
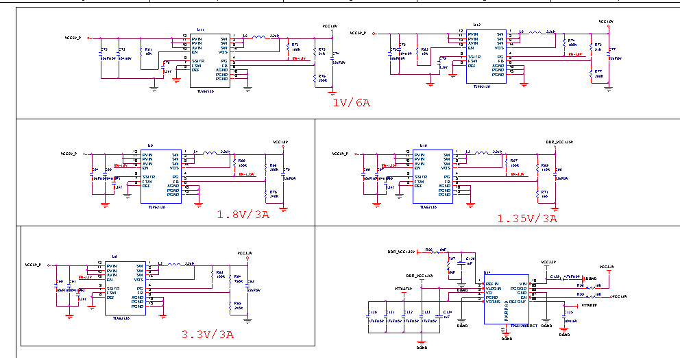
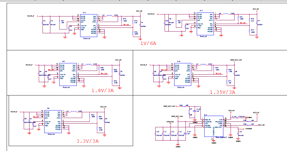
下图是实际原理图:
图1:是两个芯片并联在一起,提供1V、6A的电源
图2:用图1的PG来控制1.8V的EN
图3:用图2的PG来控制其EN
图4:用图3的PG来控制其EN
图5:
问题:1.这样的电源树设计是否合理,级联起来会不会有什么问题
2.LC参数是否需要修改
3. 1.35V的电阻分压参数是否合理
4.TPS51200直接用1.8V控制其EN端是否合理
