This thread has been locked.

If you have a related question, please click the "Ask a related question" button in the top right corner. The newly created question will be automatically linked to this question.

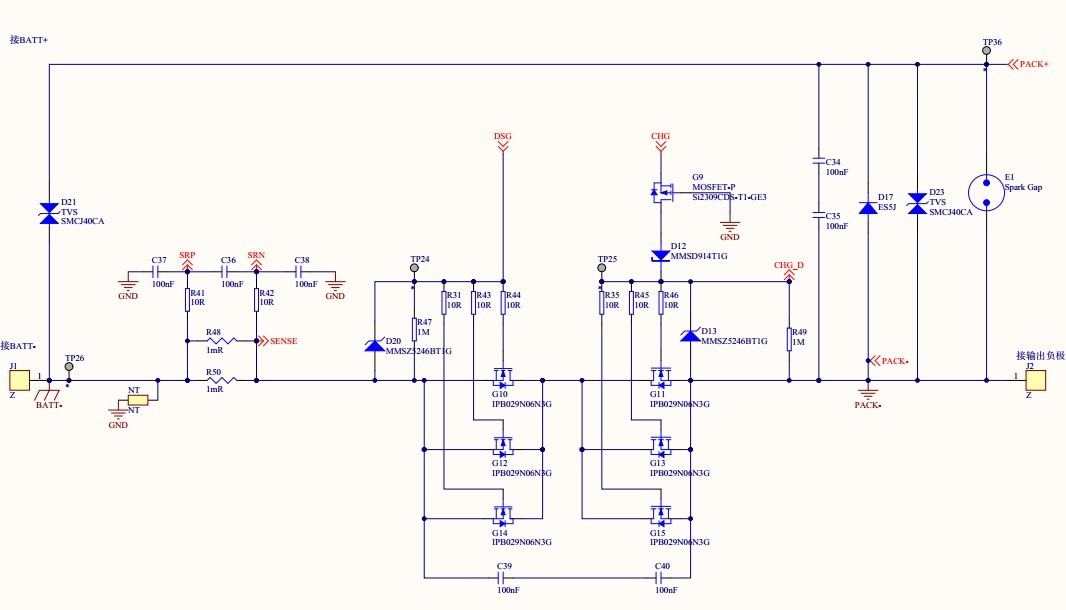
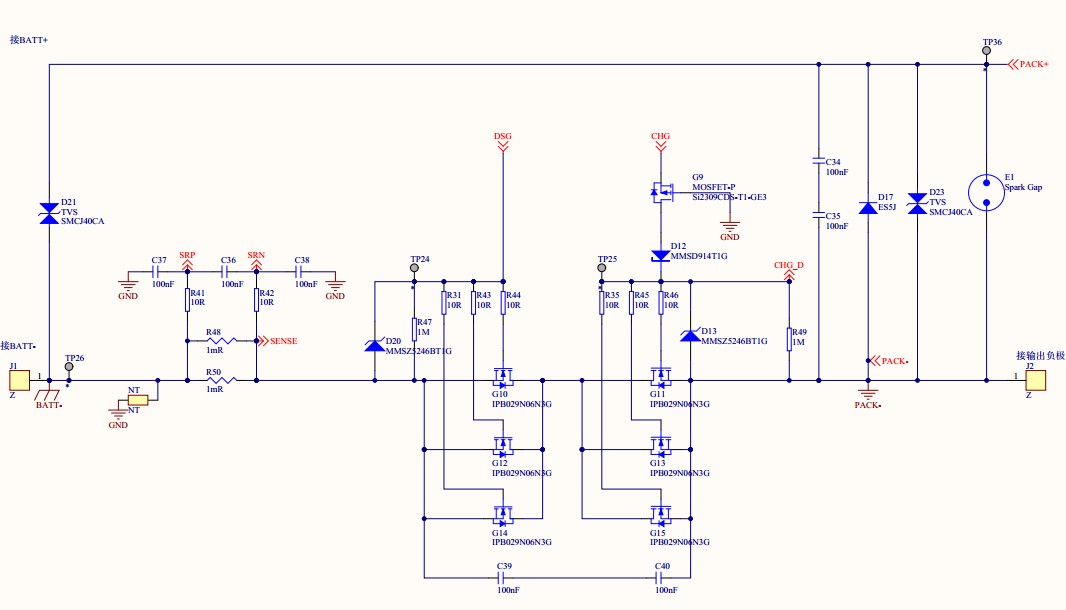
BQ76930的DSG脚驱动MOS烧毁

Other Parts Discussed in Thread: BQ76930

目前设计中遇到外部短路时候,BQ76930可以给出短路保护,DSG脚驱动的3颗MOS烧毁