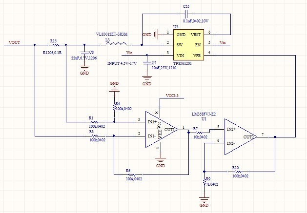
请教了,按理说dcdc恒流源效率高于90%,为啥我做的这个dcdc恒流源效率只有50%,dcdc恒流源效率由啥决定,帮忙看看,谢谢!输出电压2.3V,恒流0.5A.
This thread has been locked.
If you have a related question, please click the "Ask a related question" button in the top right corner. The newly created question will be automatically linked to this question.
请教:
1.为啥C8需要放到R15后面?
2.电感饱和电流足够。“测试一下输入,SW波形看一下。”具体能解释下么,应该什么样波形,怎么判断,谢谢。