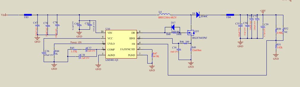
用LM3841电源芯片将输入6V~9V升压输出10 V ,升压后的输出电流是2.5A。在输入电压为6v的时候升压输出电压是10V,效率是83% 效率太低了。是不是布局问题求解

This thread has been locked.
If you have a related question, please click the "Ask a related question" button in the top right corner. The newly created question will be automatically linked to this question.
有几个方法可以尝试;
1, 移除驱动电阻,驱动电阻会增加开关损耗,较低效率
2, 选择ESR小的电容以及电感,尤其是电感的寄生电阻要小,这样在重载下电感上的损耗就小了
3, MOS的Qg要小,其内部寄生二极管的导通压降也要小
4,最后是芯片的布局上了要好,如果散热不好,MOS的导通阻抗会增加,效率会恶化