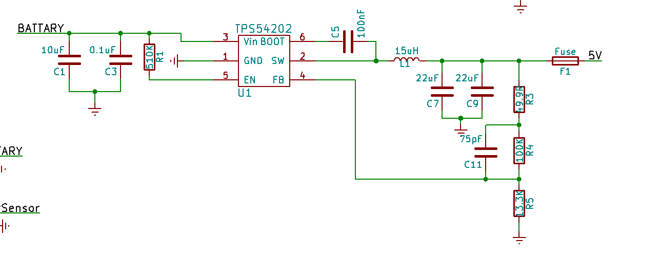
tps54292,带4个9g小舵机,属于感性负载; 电流到440ma左右就输出就会变为0,38ms左右恢复,并且平时输出波动也挺大的。
This thread has been locked.
If you have a related question, please click the "Ask a related question" button in the top right corner. The newly created question will be automatically linked to this question.
tps54292,带4个9g小舵机,属于感性负载; 电流到440ma左右就输出就会变为0,38ms左右恢复,并且平时输出波动也挺大的。
用电流探棒观察下输出电流时候存在瞬间突变,突然的大电流可能会拉低输出电压,因为过流保护而进入Hiccup模式,等待大约34ms左右时间再次重启
其次你的layout还是需要优化一下,具体可以参考数据手册上的介绍