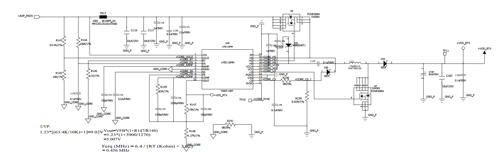
原理图如上:
问题:VOUT没有输出
调查:①输入VIN=15V,EN=13.5V UVLO:2V,RT:1.1V
②SS,FB都是0V;异常点,正常的差不多是1.23V左右
③COMP:5V 异常点,我测试正常这个电压都是比较低的
④HO输出低电平,所以上管Q6没有导通,HS,HB都是低电平;
This thread has been locked.
If you have a related question, please click the "Ask a related question" button in the top right corner. The newly created question will be automatically linked to this question.
原理图如上:
问题:VOUT没有输出
调查:①输入VIN=15V,EN=13.5V UVLO:2V,RT:1.1V
②SS,FB都是0V;异常点,正常的差不多是1.23V左右
③COMP:5V 异常点,我测试正常这个电压都是比较低的
④HO输出低电平,所以上管Q6没有导通,HS,HB都是低电平;
Hi,Johnsin
我对比过两块板子测试才很疑惑,您指的保护是指哪个方面的,我对比测试UVLO、EN、VIN都是正常的。您这边能否有个大概测试对比的思路
你的VCCX pin连接不太对,如果不用这个管脚就直接接地,用的话,接到Vout
其次环路的参数(comp管脚的电阻电容)还需要优化一下,最好直接参考WEBENCH优化layout也可以参考的
CS和CSG之间要主要远离干扰,或者加个100ohm和100pF进行滤波