This thread has been locked.

If you have a related question, please click the "Ask a related question" button in the top right corner. The newly created question will be automatically linked to this question.

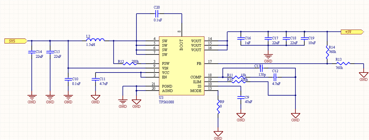
TPS61088升压失败



3.8V输入, 输出3.5V,升压失败,测量VCC的电压只有0.1V左右,不知什么原因,求解答