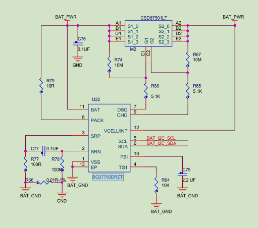
说明:电池用的是一节5V可充电的锂电池(BAT_PWR为正极、BAT_GND为负极)
问题:
1--BQ27750这款电池电量监测芯片,用之前必须要通过EV2400评估板进行寄存器配置吗,如果不配置芯片不能工作是吗?
2--我们自己画的板子上是MCU连接BQ27750的IIC接口,如果不使用EV2400配置这个芯片,直接进行IIC的读写可以吗(比如按照如下官方手册时序读取电压值)?3-麻烦帮忙看下硬件原理图有问题没有?(原理图详见最上面)
This thread has been locked.
If you have a related question, please click the "Ask a related question" button in the top right corner. The newly created question will be automatically linked to this question.
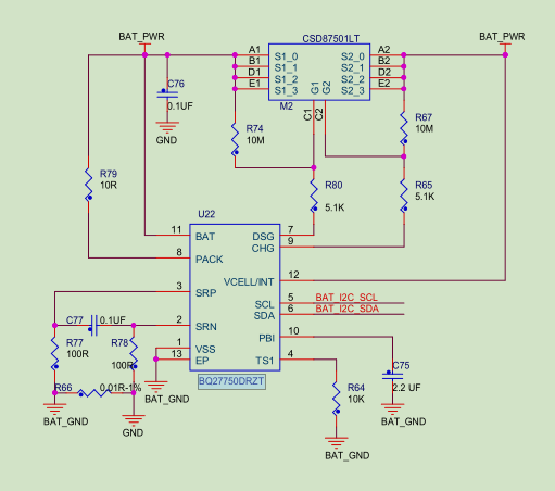
说明:电池用的是一节5V可充电的锂电池(BAT_PWR为正极、BAT_GND为负极)
问题:
1--BQ27750这款电池电量监测芯片,用之前必须要通过EV2400评估板进行寄存器配置吗,如果不配置芯片不能工作是吗?
2--我们自己画的板子上是MCU连接BQ27750的IIC接口,如果不使用EV2400配置这个芯片,直接进行IIC的读写可以吗(比如按照如下官方手册时序读取电压值)?3-麻烦帮忙看下硬件原理图有问题没有?(原理图详见最上面)