This thread has been locked.

If you have a related question, please click the "Ask a related question" button in the top right corner. The newly created question will be automatically linked to this question.

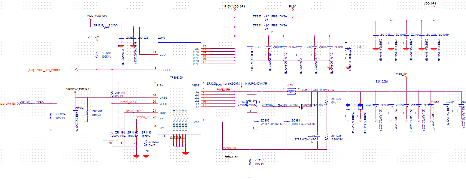
关于TPS53355 测试中发现phase 振铃太大,满负载达到23.1V,请帮忙分析,谢谢!!!

Other Parts Discussed in Thread: TPS53355

TPS53355 测试中发现phase 振铃太大,达到23.1V,满负载设定为18.12A,

做了如下实验:

1.检查PCB LAYOUT设计, 没有感觉有什么不妥

2. 更改Snub   ZR1224 和 ZR1320 为 1.3ohm,  振铃幅值22.5V

3.接着改BOOT电阻  ZR1206 为 3.3ohm ,  振铃幅值为21.2V

如上实验 效果不明显, 感觉应该是没找到最终问题点

芯片SPEC要求最大值为 25V ,  请帮忙分析原因, 谢谢!

贴了相关原理图,相关LAYOUT PCB, 相关 测试波形