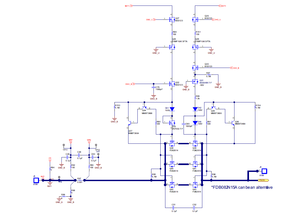
请教下,按照推荐的BQ76930级联方案原理图,最终加在MOS管G的电压只有7.7V左右了,这会不会对Rds有影响,发挥不出MOS管的真正低导通电阻的性能?有没有办法太高电压到10V左右?


This thread has been locked.
If you have a related question, please click the "Ask a related question" button in the top right corner. The newly created question will be automatically linked to this question.
请教下,按照推荐的BQ76930级联方案原理图,最终加在MOS管G的电压只有7.7V左右了,这会不会对Rds有影响,发挥不出MOS管的真正低导通电阻的性能?有没有办法太高电压到10V左右?

