This thread has been locked.

If you have a related question, please click the "Ask a related question" button in the top right corner. The newly created question will be automatically linked to this question.

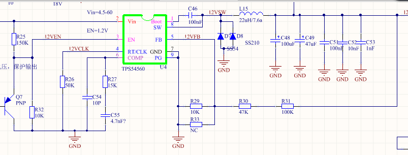
TPS54560带载能力弱,40毫安,再大就没有输出了



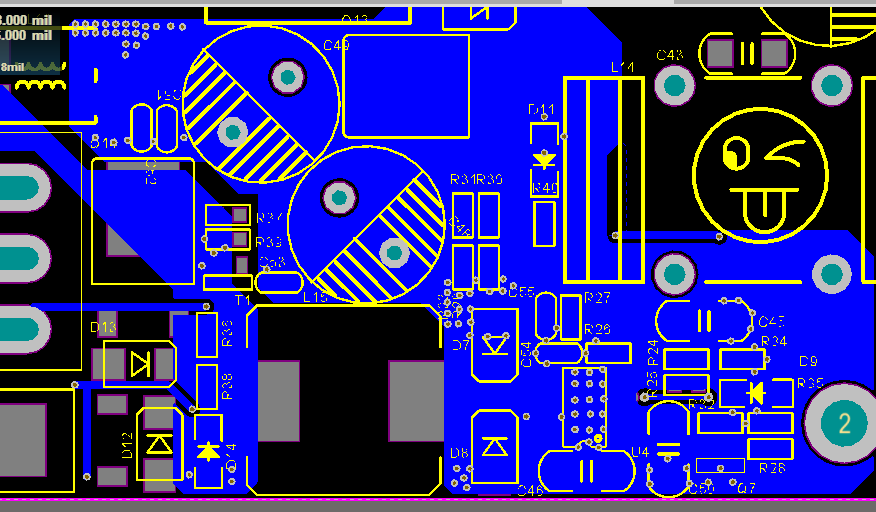
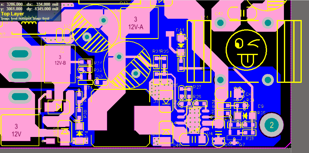
话不多,直接上图,24V转12V  4A输出装备。