This thread has been locked.

If you have a related question, please click the "Ask a related question" button in the top right corner. The newly created question will be automatically linked to this question.

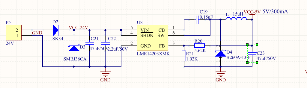
LMR14203上电烧毁的问题?

电路是按照datasheet设计的,但是电压上了12V之后 ,会直接烧坏片子,不知道为什么?